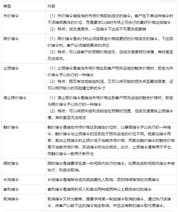
目前,我國各個期貨交易所都普遍采用了限價指令。此外,鄭州商品交易所還采用了市價指令、跨期套利指令和跨品種套利指令。大連商品交易所則采用了市價指令、限價指令、止損指令、停止限價指令、跨期套利指令和跨品種套利指令。我國各交易所的指令只有當日才有效。在指令成交之前,投資者可以提出變更和撤銷。上海期貨交易所有哪些期貨交易指令?上期所的交易指令分FOK和FAK指令、限價指令、取消指令和交易所規定的其他指令。目前我國上海期貨交易所規定的交易指令主要是限價指令。常用的期貨交易指令共有九類,具體內容如下表所示。

客戶在按規定足額繳納開戶保證金后,即可開始委托下單,進行期貨交易。下單是指客戶在每筆交易前向期貨公司業務人員下達交易指令,說明擬買賣合約的種類、數量、價格等的行為。交易指令的內容一般包括:期貨交易的品種及合約月份、交易方向、數量、價格、開平倉等。
限價指令用較為通俗的說法解釋就是輸入固定的價格,等到市場價格達到了設定的價格才能夠成交。
市價指令就是以市場上利于成交的價格成交,如果當時是在買賣差價較大或者行情波動較為劇烈的情況下,使用市價指令會容易導致成交價格較高或者較低,從而是不利于持倉成本的。
Copyright ? 2018-2023 南京云止盈軟件技術有限公司 All Rights Reserved. 備案號:蘇ICP備19051914號-5